Szervezeti felépítés
Szervezeti felépítés

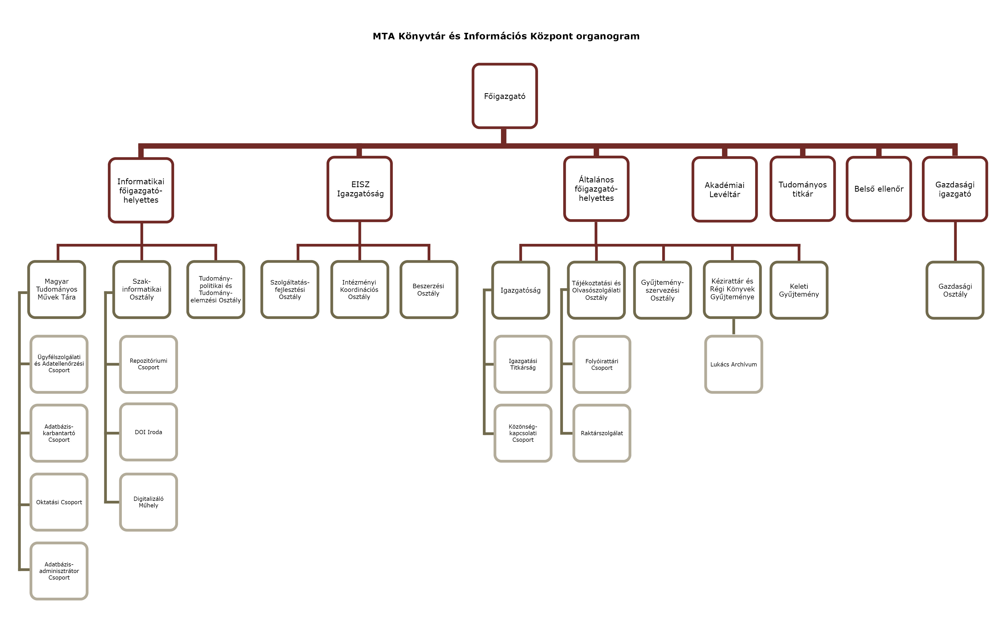
Organogram